注册账号 | 忘记密码
(来源:海北消防)
原标题:海北州出台《海北州火灾事故调查处理规定》
为进一步增强全州抵御火灾风险能力,强化火灾事故倒查追责,加强和规范事中事后监管,压实各级消防安全责任,经州政府第17次常务会议研究同意,海北州人民政府办公室印发《海北州火灾事故调查处理规定》。
《规定》分为调查处理权限、调查处理组织、调查范围、调查取证、责任追究和移送、火灾事故调查报告、整改措施评估、附则共8章29条。
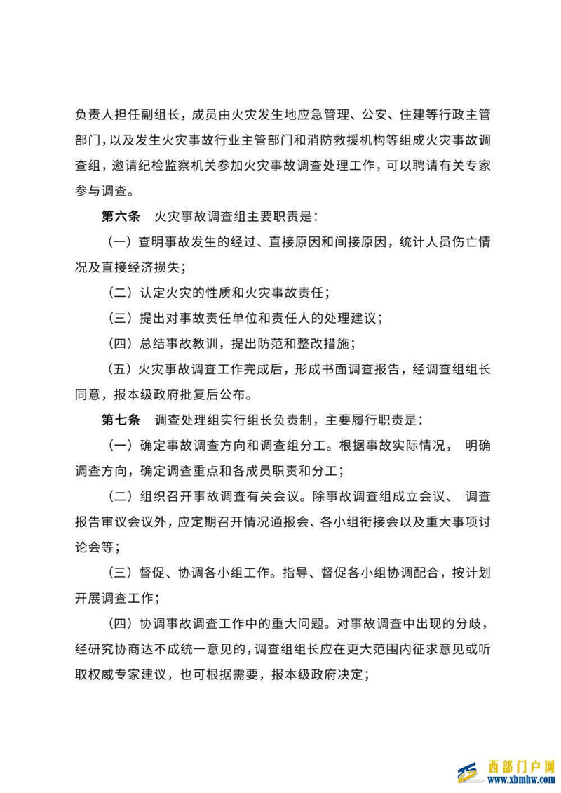
文字来源:张也
本期编辑:赵婷
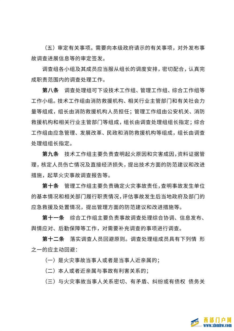
本文链接:http://xa.xbmhw.com/xinwen/7265.html