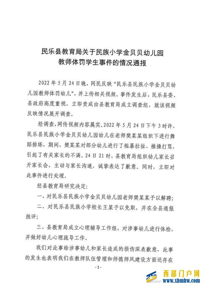
甘肃一幼师暴力拖拽孩子,教育局回应:涉事老师已被停职



5月25日下午,针对幼师暴力拖拽学生事件,甘肃张掖市民乐县教育局发布通报,对涉事教师予以解聘,校长予以免职,并在全县通报批评。
民乐县教育局通报,网传内容属实,经研究决定,金贝贝幼儿园教师樊某某予以解聘,民族小学校长王某予以免职。对涉事幼儿进行体检,并做好心理疏导。

前情回顾:
据天目新闻消息,5月24日,甘肃张掖民乐县。有市民拍到一幼儿园教师击打多名学生头部的视频画面。25日,民乐县教体局工作人员接受采访回应称,已对事件介入调查,24日晚连夜召开了家长会。目前正在调查,相关的处理情况将及时向社会公布。
画面显示一女老师对多位学生作出拖拽、打头等暴力行为。一学生家长称,视频中的孩子当时是在排练六一儿童节节目。
25日教育局工作人员称相关部门已介入此事,涉事教师已停职,并已让该班级家长带孩子去医院做体检和心理辅导。
来源综合九派新闻、贵州广播电视台公共频道《百姓关注》、天目新闻等



